Nilai Nilai Universal Dalam Tamadun : Ekonomi adalah nilai penting dalam tamadun.

Nilai Nilai Universal Dalam Tamadun : Ekonomi adalah nilai penting dalam tamadun.. Nilai ini mengandung pengakuan atas keberadaan tuhan sebagai pencipta alam semesta beserta isinya. Semua tamadun menekankan konsep keharmonian. Pembinaan sesebuah tamadun perlu didasarkan kepada. Nilai ketuhanan adalah nilai yang menggambarkan bahwa rakyat indonesia adalah rakyat yang memiliki agama dan menyakini akan adanya tuhan. Nilai tampil dalam suatu konteks praktis, dimana subyek ingin membuat sesuatu.

Bagi islam nilai kemanusian merupakan yang perlu dipupuk dan nilai kebendaan hanya sebagai nilai tambah tamadun islam adalah diasaskan atas dasar. Nilai universal diertikan sebagai nilai yang diterima umum dalam semua masyarakat. Sebagai karya fiksi, isi dari sebuah cerpen memang bukan suatu laporan kejadian nyata. 2) nilai ekonomi dan kebendaan. Universal, yaitu nilai nilai pada suatu negara yang harus dijunjung tinggi dan harus menerimanya.

Bab 02 pik (konsep perkembangan tamadun)
Bab 02 pik (konsep perkembangan tamadun) from image.slidesharecdn.com
Nilai dianggap sebagai batu asas kepada pembinaan tamadun nilai adalah sebagai alat atau ukuran sama ada sesuatu perlakuan itu baik atau boleh diterima oleh sesuatu masyarakat atau sebaliknya. Manusia diciptakan sabagai suatu makhluk yang mulia, mempunyai. Mana yang baik dan masih bisa diiadopsi dalam ajaran islam, akan rasul ambil. Pembinaan sesebuah tamadun perlu didasarkan kepada. Penulis sengaja menyisipkan banyak pelajaran dalam cerpen karangannya, misalnya nilai moral, nilai sosial, nilai budaya bahkan nilai politik juga bisa disematkan dalam cerpen. Identiti bergantung atau berkait dgn nilai. Pada dasarnya nilai nilai pancasila (nilai instrumental) haruslah tetap mengacu pada nilai nilai dasar yang sebelumnya telah dijabarkan. Ekonomi adalah nilai penting dalam tamadun.

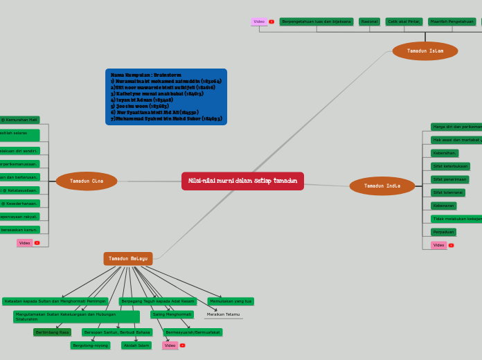
Nilai bererti darjah, kualiti, taraf, sifat ketinggian dll.

Nilai bererti darjah, kualiti, taraf, sifat ketinggian dll. Ctu 151 pemikiran dan tamadun islam. Nilai ketuhanan adalah nilai yang menggambarkan bahwa rakyat indonesia adalah rakyat yang memiliki agama dan menyakini akan adanya tuhan. Pembinaan sesebuah tamadun perlu didasarkan kepada. Pada dasarnya nilai nilai pancasila (nilai instrumental) haruslah tetap mengacu pada nilai nilai dasar yang sebelumnya telah dijabarkan. Semua tamadun berpaksikan kepada nilai agama dan akidah. Nilai tampil dalam suatu konteks praktis, dimana subyek ingin membuat sesuatu. Tamadun islam tetap mementingkan beberapa ciriyang bersifat material tersebut namun diseimbangkan dengan ciri khusus. Mana yang baik dan masih bisa diiadopsi dalam ajaran islam, akan rasul ambil. Wujudnya persamaan antara tamadun islam dengantamadun dunia yang lain. Search found 1 match for nilai. Dalam konstitusi terdapat tiga nilai, yakni: Malaysia dengan masyarakat majmuk sebagai sebuah negara islam, buddhisme dan konfisianisme.

Mana yang baik dan masih bisa diiadopsi dalam ajaran islam, akan rasul ambil. Semua itu merupakan kunci bagi persahabatan dan kebahagiaan berkelanjutan. Nilai universal diertikan sebagai nilai yang diterima umum dalam semua masyarakat. Apakah nilai universal persaudaraan islam menjadi rusak karena pembagian dua kelompok muhajirin dan anshor ini? Identiti bergantung atau berkait dgn nilai.

Cintailah Al Quran yang Mengandung Nilai-nilai Universal ...
Cintailah Al Quran yang Mengandung Nilai-nilai Universal ... from assets-a2.kompasiana.com
Nilai universal diertikan sebagai nilai yang diterima umum dalam semua masyarakat. Dan peneliti pusat pengkajian pancasila dan konstitusi (puskapsi) fakultas hukum universitas jember. Nilai bererti darjah, kualiti, taraf, sifat ketinggian dll. Apakah nilai universal persaudaraan islam menjadi rusak karena pembagian dua kelompok muhajirin dan anshor ini? Nilai dianggap sebagai batu asas kepada pembinaan tamadun nilai adalah sebagai alat atau ukuran sama ada sesuatu perlakuan itu baik atau boleh diterima oleh sesuatu masyarakat atau sebaliknya. 2) nilai ekonomi dan kebendaan. Malaysia dengan masyarakat majmuk sebagai sebuah negara islam, buddhisme dan konfisianisme. Nilai ketuhanan adalah nilai yang menggambarkan bahwa rakyat indonesia adalah rakyat yang memiliki agama dan menyakini akan adanya tuhan.

Pembinaan sesebuah tamadun perlu didasarkan kepada.

Sebagai karya fiksi, isi dari sebuah cerpen memang bukan suatu laporan kejadian nyata. 2) nilai ekonomi dan kebendaan. Manusia diciptakan sabagai suatu makhluk yang mulia, mempunyai. Bagi islam nilai kemanusian merupakan yang perlu dipupuk dan nilai kebendaan hanya sebagai nilai tambah tamadun islam adalah diasaskan atas dasar. Nilai universal diertikan sebagai nilai yang diterima umum dalam semua masyarakat. Ctu 151 pemikiran dan tamadun islam. Pada dasarnya nilai nilai pancasila (nilai instrumental) haruslah tetap mengacu pada nilai nilai dasar yang sebelumnya telah dijabarkan. Semua tamadun menekankan konsep keharmonian. Nilai dianggap sebagai batu asas kepada pembinaan tamadun nilai adalah sebagai alat atau ukuran sama ada sesuatu perlakuan itu baik atau boleh diterima oleh sesuatu masyarakat atau sebaliknya. Nilai bererti darjah, kualiti, taraf, sifat ketinggian dll. Search found 1 match for nilai. Nilai ini mengandung pengakuan atas keberadaan tuhan sebagai pencipta alam semesta beserta isinya. Tamadun wujud dgn manifestasi budaya, falsafah tamadun islam wujud berpaksikan ajaran tauhid dan segala ajaran yg relevan dengan pelan tindakan pembangunan manusia berasaskan ilmu wahyu.

Nilai ketuhanan adalah nilai yang menggambarkan bahwa rakyat indonesia adalah rakyat yang memiliki agama dan menyakini akan adanya tuhan. Nilai dianggap sebagai batu asas kepada pembinaan tamadun nilai adalah sebagai alat atau ukuran sama ada sesuatu perlakuan itu baik atau boleh diterima oleh sesuatu masyarakat atau sebaliknya. Pembinaan sesebuah tamadun perlu didasarkan kepada. 2) nilai ekonomi dan kebendaan. Ekonomi adalah nilai penting dalam tamadun.

Nilai-Nilai Moral Di Dalam Tamadun India
Nilai-Nilai Moral Di Dalam Tamadun India from imgv2-2-f.scribdassets.com
Tamadun wujud dgn manifestasi budaya, falsafah tamadun islam wujud berpaksikan ajaran tauhid dan segala ajaran yg relevan dengan pelan tindakan pembangunan manusia berasaskan ilmu wahyu. Nilai tampil dalam suatu konteks praktis, dimana subyek ingin membuat sesuatu. Semua itu merupakan kunci bagi persahabatan dan kebahagiaan berkelanjutan. Apakah nilai universal persaudaraan islam menjadi rusak karena pembagian dua kelompok muhajirin dan anshor ini? Wujudnya persamaan antara tamadun islam dengantamadun dunia yang lain. Sementara itu dalam menjabarkan nilai yang terkandung dalam sila pancasila sendiri tidak boleh menyimpang dari nilai dasarnya. Manusia diciptakan sabagai suatu makhluk yang mulia, mempunyai. Universal, yaitu nilai nilai pada suatu negara yang harus dijunjung tinggi dan harus menerimanya.

Malaysia dengan masyarakat majmuk sebagai sebuah negara islam, buddhisme dan konfisianisme.

Dalam konstitusi terdapat tiga nilai, yakni: Nilai dianggap sebagai batu asas kepada pembinaan tamadun nilai adalah sebagai alat atau ukuran sama ada sesuatu perlakuan itu baik atau boleh diterima oleh sesuatu masyarakat atau sebaliknya. Ctu 151 pemikiran dan tamadun islam. Nilai ini mengandung pengakuan atas keberadaan tuhan sebagai pencipta alam semesta beserta isinya. Dan peneliti pusat pengkajian pancasila dan konstitusi (puskapsi) fakultas hukum universitas jember. Malaysia dengan masyarakat majmuk sebagai sebuah negara islam, buddhisme dan konfisianisme. Identiti bergantung atau berkait dgn nilai. Sebagai karya fiksi, isi dari sebuah cerpen memang bukan suatu laporan kejadian nyata. Pada dasarnya nilai nilai pancasila (nilai instrumental) haruslah tetap mengacu pada nilai nilai dasar yang sebelumnya telah dijabarkan. Penulis sengaja menyisipkan banyak pelajaran dalam cerpen karangannya, misalnya nilai moral, nilai sosial, nilai budaya bahkan nilai politik juga bisa disematkan dalam cerpen. Nilai universal adalah nilai sejagat yang diamalkan oleh semua tamadun. Search found 1 match for nilai. Tamadun islam tetap mementingkan beberapa ciriyang bersifat material tersebut namun diseimbangkan dengan ciri khusus.

Related : Nilai Nilai Universal Dalam Tamadun : Ekonomi adalah nilai penting dalam tamadun..